立讯废弃物零填埋 & 水管理实践

发布时间:2025-09-19
浏览次数:1960

立讯精密秉持环境友好理念,持续优化绿色制造体系。我们开展废弃物零填埋项目,严格按照UL 2799标准推动废弃物的减量、回收、再利用和其他有效转化,并与有资质的服务商合作,确保废弃物妥善转移与处置。截至2024年,累计14家子公司获得UL 2799认证。相较上年度(回收+回用)增加28,997吨, 废弃物转化率由86.06% 提升至88.18%。距离2025年达成90%又迈进了坚实一步。

图1 立讯精密废弃物管理绩效

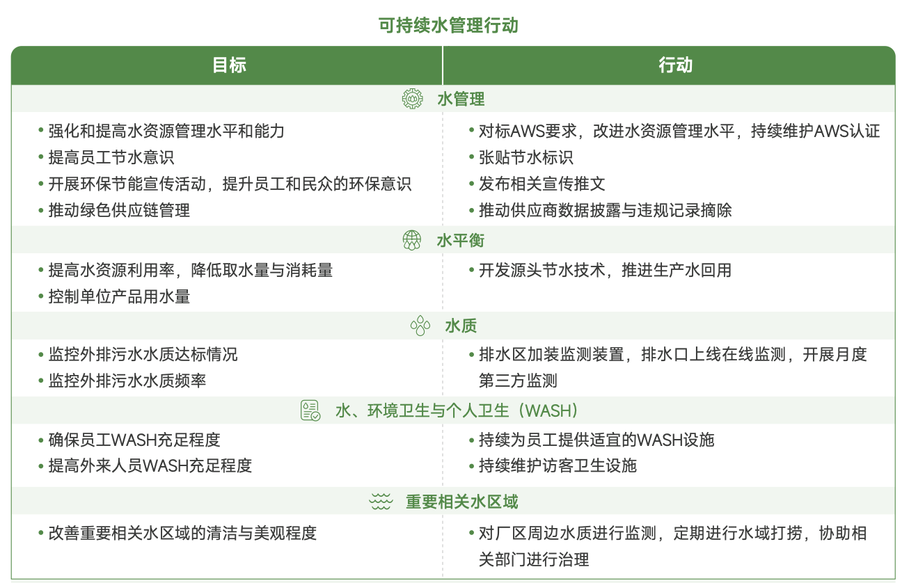
同时,公司推进可持续的水管理,利用世界资源研究所开发的 “水道” 水风险地图(Aqueduct Water Risk Atlas)对公司各运营地开展水风险识别,深度剖析并预测由水质、水基础设施状况等带来的挑战,并根据风险等级制定应对方案,依据 AWS 颁布的《国际可持续水管理标准》要求,落实可持续水管理的理念。截至2024年,6家子公司获得AWS认证。AWS的要求分为五个维度可持续的水平衡、良好的水质、完善的管理制度、健康的重要水相关区域、充足安全的应用水和卫生设施。

图2 可持续水管理行动

图3 可持续水管理案例

同时我们积极与第三方合作,深化供应链监管。立讯精密连续多年与IPE合作,共同发起《迈向零碳供应链倡议》,致力于向供应商传递绿色低碳发展理念,携手共同减污降碳。同时我们借助 IPE 蔚蓝生态链平台,动态监督供应链环境表现信息,由专人辅导供应商及时完成限期整改,摘除环境违规记录。此外,利用IPE开发的污染物排放与转移登记(PRTR)与碳数据模块,我们组织供应商开展对应模块信息披露,强化信息传递机制,提升供应链信息披露透明度与可追溯性,帮助供应商形成规范、长效的管理模式,以系统化的管理与透明的信息披露机制共同建设绿色供应链,履行我们全价值链减污降碳的承诺。2024年,公司推动239家供应商披露PRTR信息,并协助110家供应商摘除环境违规记录。

更多绿色供应链管理实践,详见立讯精密2024年可持续发展报告(官网网址: https://www.luxshare-ict.com/sustainability/reports-and-polices.html)。

获得认证的子公司也会对自身可持续水管理举措与绩效进行公开披露,可详见https://mp.weixin.qq.com/s/IWnJsTa8Hivr7G9Tq08XLA


注:

《UL2799废弃物零填埋》认证体系简介: UL2799是全球首个推动“废弃物零填埋”的国际标准,通过分类、回收、能源转化等方式推动废弃物从填埋场转移,最终达到“零废弃物填埋”目标。分银、金、铂金三级认证,助力环保合规、降本增效。

如附《AWS水资源管理体系》认证简介: AWS由国际水管理联盟(Alliance of Water Stewardship)发布的一套系统性管理水风险和提升水管理绩效的行动框架。致力于运用系统的管理方法降低水资源消耗、提高水资源利用效率、减少污染排放对环境的影响,从场址和流域两个层面,有计划地将节水减排的措施和技术应用于实践。

(以上内容均由相关品牌提供,数据真实性由品牌负责。本文有中英文两个版本,如存在不一致,请以中文文本为准。)

AI小蓝
Hi,我是您的专属AI问答伙伴

我可以帮你解答环境相关问题,尝试问我一些问题吧~

      深度思考
      回复内容均由您选定的AI模型生成,内容的准确性和完整性无法保证,不代表我们的态度或观点《AI服务特别协议》